








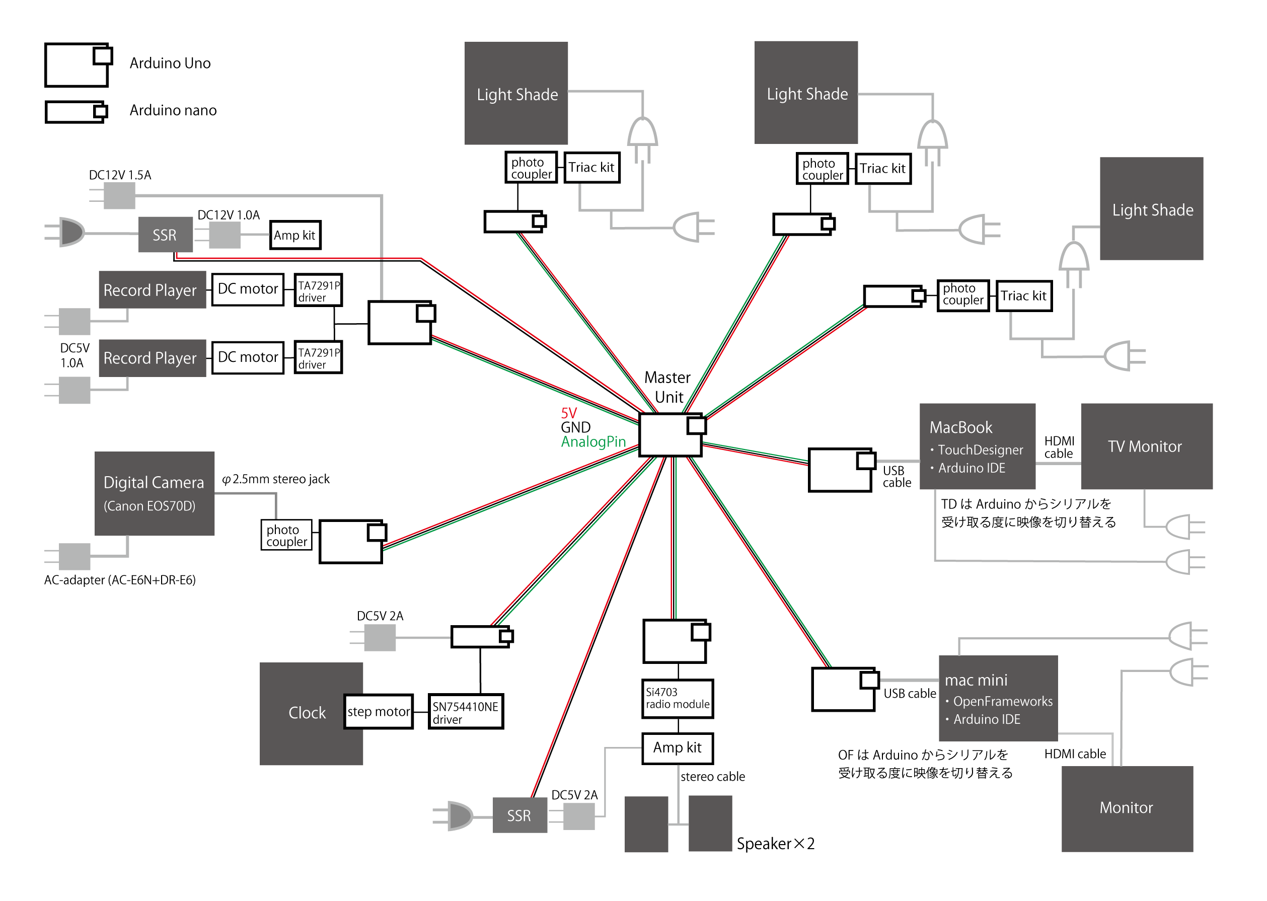
2023年 /ミクストメディア / w5400×d7000×h3000(mm)
個展 Pulsating Room II
2023.09.06-10 / Gallery Finger Forum(名古屋市)
本作は、1つの展示室を擬似的な身体空間に見立てたものである。
作中の電気製品群は、予め記録、編集された生物の心拍変動と同期して動き続けている。私たちは、自宅や職場において様々な機械に囲まれ、モバイル機器によってほとんど常時ネットワークに接続された状態で、日々を過ごしている。さらに、家電製品や車両などが、センサーで周囲の状況を感知したり、AIによって学習したり、ネットワークに接続されて連動することで、それらが自律的に動作しているように見えることがある。
そのような機械の在り様は、人を取り囲みながら人の意志とは無関係にうごめく生命体のようにも感じられる。同時にそれは、人が機械に対して主体性を失い客体化しつつある状況だと言えるかもしれない。本作は、そのような状況に通じる空間を構築することで、〈人間-機械〉の関係について今一度再考を促すものである。

